TEL:
0551-65777732
综合首页
艾管佳托管
公司介绍
公司介绍
企业简介
办公环境
产品体系
产品体系
商标
版权
条码
网站
有机认证
LOGO设计
包装设计
客户案例
客户案例
设计案例
客户案例
行业资讯
行业资讯
知产新闻
行业政策
活动通知
企业文化
企业文化
企业文化
团队风采
活动游记
联系我们
行业资讯
Industry Information
知产新闻
行业政策
活动通知
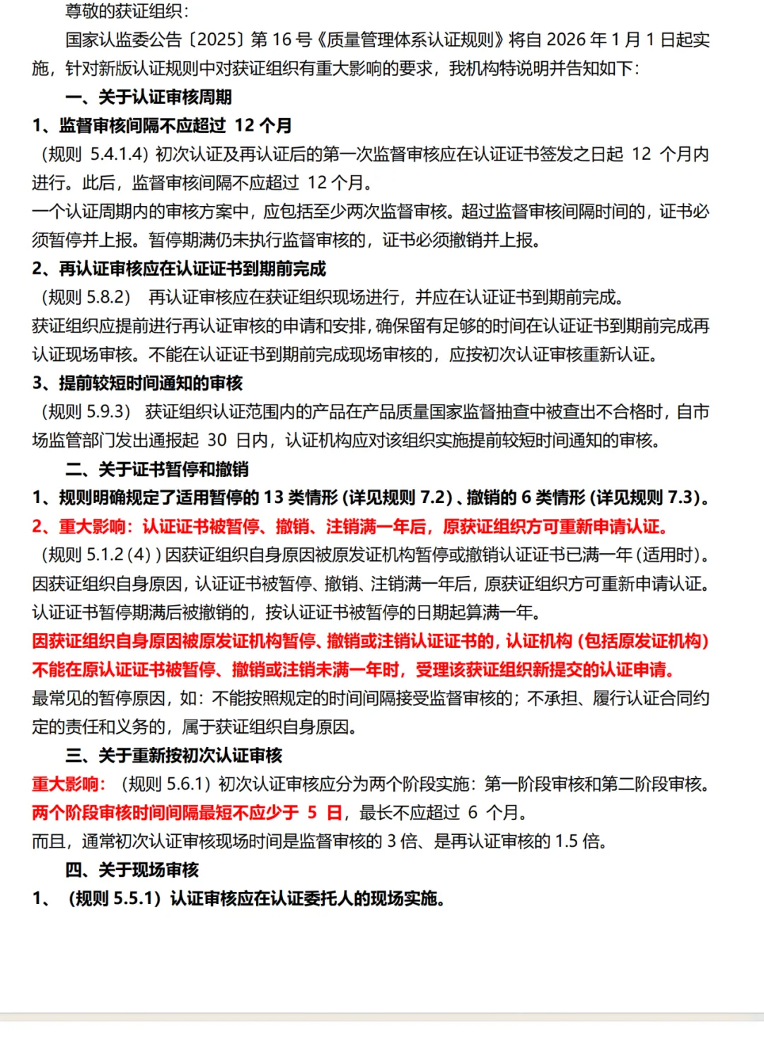
【告知函】关于国家认监委《质量管理体系认证规则》对获证组织重大影响事项的告知函
发布时间:
2025/12/05
阅读次数:
103
上一篇:
关于加强商标使用管理的通知
下一篇:
关于《安徽省“十五五”特色农业发展规划(征求意见稿)》征求意...
返回顶部
055165777732
在线咨询
微信二维码